在當今電子設備日益普及的時代,小功率開關電源芯片在眾多應用場景中扮演著至關重要的角色。PL3392BD作為一款高性能、低成本的電流模PWM控制芯片,憑借其卓越的性能和廣泛的應用領域,成為了眾多工程師和設計師的首選。本文將詳細介紹PL3392BD芯片的特點、工作原理以及在12W/SSR小功率開關電源中的應用,以期為相關領域的專業人士提供有價值的參考。
PL3392BD是一款專為小功率開關電源設計的電流模PWM控制芯片。它以其低功耗、高效率和出色的性能,滿足了現代電子設備對電源的嚴格要求。該芯片的啟動電流典型值僅為5μA,極大地降低了啟動電路的損耗。同時,其較低的工作電流也有助于提高整個系統的效率。此外,PL3392BD內置的“無噪音綠色模式”能夠在不同的負載條件下自適應調節工作模式,進一步提高系統的效率,并滿足嚴格的能源損耗標準。
PL3392BD芯片具備多種顯著特點,使其在眾多同類產品中脫穎而出。首先,它具有低啟動電流和工作電流,這不僅減少了啟動電路的損耗,還提高了系統的整體效率。其次,該芯片采用PWM無噪音綠色控制模式,能夠在輕載或空載條件下自動調節工作頻率,從而降低系統損耗并消除音頻噪音。此外,PL3392BD還內置了提高EMI性能的頻率抖動功能,有效降低了EMI濾波成本。它還具備內置斜率補償、CS端前沿消隱、VDD過壓和欠壓保護、輸出過壓/過載保護、逐周期限流保護、內置軟啟動以及過溫保護等多種保護功能,確保了系統的穩定性和可靠性。

PL3392BD芯片采用DIP7封裝,其管腳分布如下:
| 管腳名 | 描述 |
|---|---|
| VDD | 芯片電源輸入 |
| FB | 反饋端輸入,接收次級反饋信號并調節CS端的峰值電壓以及芯片的輸出電壓 |
| CS | 電流采樣端,檢測CS端電阻的電壓可得到峰值電流大小 |
| DRAIN | 功率MOS的漏極,連接原邊電感一端 |
| GND | 芯片地 |
當系統上電后,母線電壓通過啟動電阻對VDD進行充電。當VDD電壓達到開啟閾值電壓時,芯片內部電路開始工作。此時,輔助繞組開始給VDD供電,芯片的待機電流很低,結合其特有的復合模式控制,顯著提高了系統的效率,尤其是在輕載條件下。
PL3392BD內部集成了軟啟動電路。在系統上電時,當VDD達到VDD_ON后,芯片開始工作,電感電流峰值會逐漸增加。這一過程有效緩解了外部元件在芯片啟動過程中的電壓應力,保護了電路的安全。內部框架圖如下所示~

在輕載或空載條件下,功率管開關損耗成為開關電源的主要損耗。PL3392BD通過采樣FB端電壓并自適應調節工作模式來降低這種損耗。當系統輕載時,FB端電壓下降,若該電壓小于內部閾值電壓,系統會進入綠色工作模式,PWM頻率會持續降低,最小工作頻率固定為22kHz。在空載條件下,FB電壓進一步下降,系統會進入突發模式,從而降低系統損耗,同時在不同狀態下,系統均無音頻噪音。
PL3392BD通過CS管腳檢測原邊電流,并實現逐周期限流。每次功率管導通時,電流檢測不可避免地會出現尖脈沖。為了避免誤觸發,芯片內置了前沿消隱時間,在該時間內過流比較器失效。
在原邊電流檢測電路上疊加斜坡電壓,可極大地提高閉環的穩定性,并避免PWM峰值電流模的次諧波震蕩。
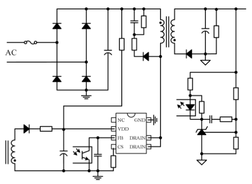
PL3392BD芯片廣泛應用于多種領域,包括手機充電器、鋰電池/數碼相機充電器、機頂盒電源、電源適配器、LED驅動以及消費類備用電源等。其高性能和低功耗的特點使其成為理想的電源解決方案。典型應用圖如下所示~

在12W/SSR小功率開關電源中,PL3392BD的應用尤為突出。該芯片能夠提供高精度的恒壓輸出,滿足不同設備對電源的嚴格要求。其內置的多種保護功能確保了電源在各種工作條件下的穩定性和可靠性。同時,PL3392BD的低啟動電流和工作電流以及無噪音綠色工作模式,使得電源在輕載或空載條件下仍能保持高效率,滿足能源標準。
PL3392BD采用DIP7封裝,具體尺寸和參數如下: