FT8440B輝芒微SOP8封裝18V200mA非隔離家電輔助電源芯片
SOP8 18V200mA
SOP8 18V200mA
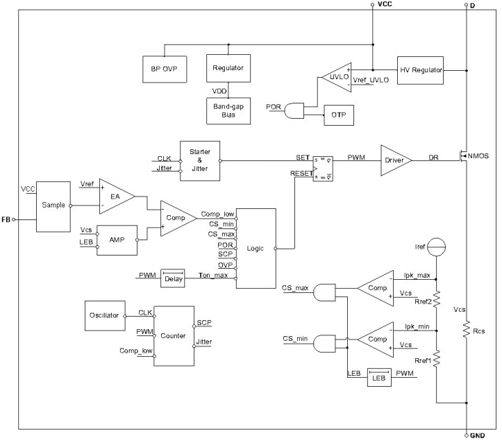
集成高壓啟動電路和高壓功率開關 
高精度恒壓輸出 
輸出電壓通過FB腳設定: 
  FB懸空: 12V輸出 
  FB短路至GND: 18V輸出 
  FB接分壓電阻: 
輸出連續可調 5~18V 
低成本Buck、Buck-boost方案 
適用于Flyback等多種架構 
快速啟動: 50mS (typ.) 
低靜態功耗: 
FB懸空/接地模式: 60mW(typ.) 
輸出可調模式: 150mW(typ.) 
內置抖頻技術,提高EMI性能 
內置前沿消隱(LEB) 
內置欠壓、過壓、過流、過溫、 
短路等保護功能 
封裝形式:SOP8, DIP7

小家電輔助電源 
智能家居 
替代線性、RCC電源

