在現代電子設備中,高效、穩定的電源方案是確保設備可靠運行的關鍵因素之一。晶豐明源推出BPA861AP芯片,憑借其集成高壓MOSFET和多種先進功能,為12V1.5A隔離電源設計提供了一種高效、可靠的解決方案。本文將詳細介紹該電源方案的簡介、電源規格、電路實物圖以及PCB設計和BOM清單,幫助設計工程師快速理解和應用這一方案。

BPA861AP是一款專為離線式開關電源設計的高性能電源管理芯片,廣泛應用于家用電器輔助電源、電機驅動輔助電源、IOT/智能家居/智能照明以及工業控制輔助電源等領域。該芯片集成了700V高壓MOSFET,采用ON/OFF控制模式,能夠有效降低輸出紋波,同時內置軟啟動功能,確保電源在啟動過程中平穩運行。此外,BPA861AP還集成了高壓啟動和自供電電路,降低了音頻噪聲,并具備輸入過/欠壓保護功能,為電源系統提供了全面的保護。
BPA861AP的電源規格如下表所示:

從以上規格可以看出,BPA861AP能夠適應較寬的輸入電壓范圍,滿足不同地區的電網要求。其輸出電壓穩定,紋波小,能夠為負載提供高質量的電源。同時,該芯片在待機功耗和效率方面表現出色,符合現代節能電源的設計要求。
BPA861AP的電路設計簡潔而高效,其實物圖如下所示:

從實物圖中可以看出,該電源方案的元件布局合理,走線清晰,便于生產和調試。電源輸入端通過保險絲、壓敏電阻和熱敏電阻等元件進行保護,有效防止了輸入過壓、過流和浪涌電流對電路的損害。共模電感和電解電容則用于濾除輸入電源中的高頻噪聲,提高電源的電磁兼容性。
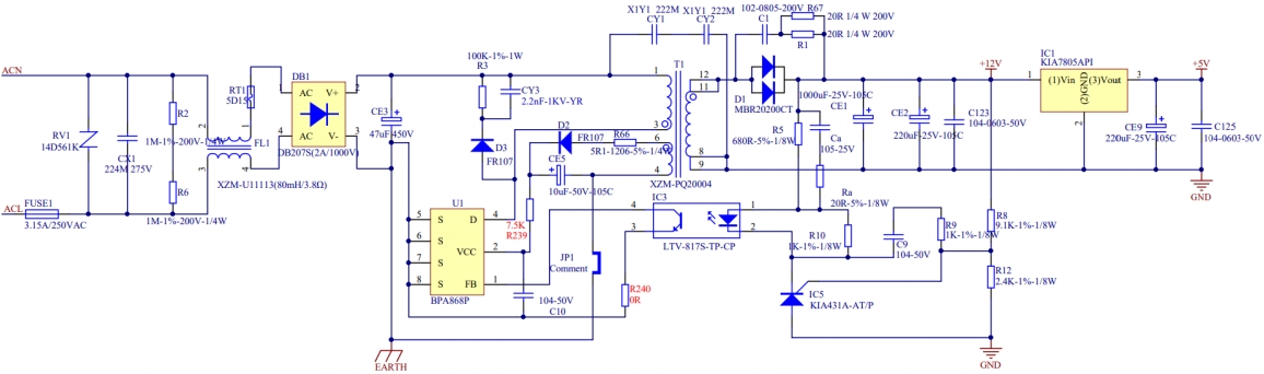
BPA861AP電路原理圖如下所示~

在主電路部分,BPA861AP芯片通過集成的高壓MOSFET實現開關功能,將輸入的交流電轉換為高頻脈沖信號,再經過變壓器進行隔離和降壓,最終通過整流濾波電路輸出穩定的12V直流電壓。光耦和TL431組成的反饋電路能夠實時監測輸出電壓的變化,并將反饋信號傳遞給BPA861AP芯片,從而實現對輸出電壓的精確調節。
BPA861AP的PCB設計采用了單面板結構,尺寸為200mm×97mm,能夠滿足大多數小型電源設備的安裝需求。PCB布局充分考慮了電磁兼容性和散熱性能,關鍵元件如變壓器、電解電容和MOSFET等均采用了合理的布局和散熱措施,確保電源在高功率輸出時的穩定性。

在布線方面,電源輸入端和輸出端的走線盡量加粗,以降低線路阻抗,減少電壓降。同時,高頻信號線和敏感信號線之間保持足夠的間距,避免信號干擾。此外,PCB還設置了足夠的接地平面,以提高電源的抗干擾能力。
以下是BPA861AP電源方案的BOM清單:

以上BOM清單涵蓋了電源方案中所有關鍵元件的詳細信息,包括元件型號、參數描述、封裝尺寸以及所需數量。這些元件的選擇充分考慮了性能、可靠性和成本的平衡,能夠滿足電源設計的各項要求。
BPA861AP集成高壓MOSFET的12V1.5A隔離電源方案憑借其高效、穩定和可靠的性能,在眾多電源設計中脫穎而出。通過本文對BPA861AP的詳細介紹,包括其簡介、電源規格、電路實物圖以及PCB設計和BOM清單,設計工程師可以快速掌握該方案的核心要點,并將其應用于實際的電源設計項目中。無論是家用電器、智能照明還是工業控制領域,BPA861AP都能為設備提供高質量的電源支持,助力電子設備的穩定運行。