在現代家電市場中,對于電源芯片的需求日益增長,尤其是在暖風機等小家電領域。芯茂微電子推出的LP2179A芯片,以其超高集成度和極簡外圍電路設計,為暖風機等電源設計提供了一個高效、可靠的解決方案。

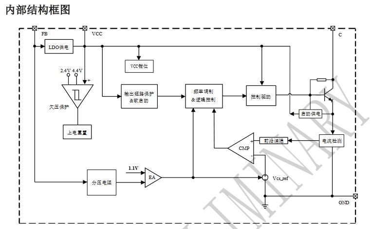
LP2179A是一款高效率、高精度的非隔離降壓開關電源恒壓控制驅動芯片,專為85VAC至265VAC全范圍輸入電壓設計,適用于非隔離Buck、Buckboost拓撲結構。這款芯片尤其適合于小家電和白色家電等電源驅動,以其出色的性能和可靠性,成為暖風機電源設計的理想選擇。
電源電壓 (VCC_ST):啟動電壓為4.4V。
欠壓保護閾值 (VCC_UVLO):2.4V。
VCC鉗位電壓 (VCC_CLAMP):5.5V。
啟動電流 (IST):1uA。
工作電流 (ICC):550uA。
恒壓反饋控制閾值 (VFB_REG):12.0V。
最大峰值電流 (IPK_MAX):LP2179A為380mA,LP2179B為750mA。
最小峰值電流 (IPK_MIN):LP2179A為120mA,LP2179B為250mA。
前沿消隱時間 (TLEB):450ns。
最大工作頻率 (FSWMAX):50KHz。
最小工作頻率 (FSWMIN):1KHz。

LP2179A具備多重保護功能,包括VCC鉗位/欠壓保護、輸出短路保護、電感過電流保護及過溫保護等,確保電源系統的穩定和安全運行。
LP2179A芯片廣泛應用于小家電、白色家電等開放式電源,特別適用于暖風機電源的設計。其高效率和高精度的特性,使其在全負載范圍內都能保持優異的音頻特性和輸出負載調整率,同時低待機功耗小于75mW,滿足現代電源設計對能效的要求。

LP2179A芯片的極簡外圍電路設計,減少了外部元件的使用,簡化了電路設計,降低了成本。其內置特有的峰值電流控制,無需CS電阻;內置啟動電路,無需啟動電阻,使得外圍應用更為簡單,提高了系統的可靠性。
LP2179A以其超高集成度和極簡外圍電路設計,為暖風機等小家電電源提供了一個高效、可靠的解決方案。其優異的動態性能、EMI特性以及多重保護功能,使其成為暖風機電源設計的理想選擇。隨著家電市場對能效和可靠性要求的提高,LP2179A芯片的應用前景廣闊。